02 - Visualisation de données

PRO1036 - Analyse de données scientifiques en R

Tim Bollé

September 15, 2025

Qu’est ce qu’un dataset ?

Terminologie

En français, on parle de jeu de données. Concrètement, c’est un tableau:

  • Chaque ligne correspond à une observation
  • Chaque colonne correspond à une variable
starwars
# A tibble: 87 × 14
   name     height  mass hair_color skin_color eye_color birth_year sex   gender
   <chr>     <int> <dbl> <chr>      <chr>      <chr>          <dbl> <chr> <chr> 
 1 Luke Sk…    172    77 blond      fair       blue            19   male  mascu…
 2 C-3PO       167    75 <NA>       gold       yellow         112   none  mascu…
 3 R2-D2        96    32 <NA>       white, bl… red             33   none  mascu…
 4 Darth V…    202   136 none       white      yellow          41.9 male  mascu…
 5 Leia Or…    150    49 brown      light      brown           19   fema… femin…
 6 Owen La…    178   120 brown, gr… light      blue            52   male  mascu…
 7 Beru Wh…    165    75 brown      light      blue            47   fema… femin…
 8 R5-D4        97    32 <NA>       white, red red             NA   none  mascu…
 9 Biggs D…    183    84 black      light      brown           24   male  mascu…
10 Obi-Wan…    182    77 auburn, w… fair       blue-gray       57   male  mascu…
# ℹ 77 more rows
# ℹ 5 more variables: homeworld <chr>, species <chr>, films <list>,
#   vehicles <list>, starships <list>

Obiwan Kenobi

  • Taille = 182cm
  • Poids = 77kg
  • Couleur des cheuveux = brun
  • Couleur des yeux = gris-bleu
  • Année de naissance = 57BBY
  • Planète d’origine = Stewjon …

Jetons un coup d’oeil

Nous pouvons avoir une vue d’ensemble avec glimpse:

glimpse(starwars)
Rows: 87
Columns: 14
$ name       <chr> "Luke Skywalker", "C-3PO", "R2-D2", "Darth Vader", "Leia Or…
$ height     <int> 172, 167, 96, 202, 150, 178, 165, 97, 183, 182, 188, 180, 2…
$ mass       <dbl> 77.0, 75.0, 32.0, 136.0, 49.0, 120.0, 75.0, 32.0, 84.0, 77.…
$ hair_color <chr> "blond", NA, NA, "none", "brown", "brown, grey", "brown", N…
$ skin_color <chr> "fair", "gold", "white, blue", "white", "light", "light", "…
$ eye_color  <chr> "blue", "yellow", "red", "yellow", "brown", "blue", "blue",…
$ birth_year <dbl> 19.0, 112.0, 33.0, 41.9, 19.0, 52.0, 47.0, NA, 24.0, 57.0, …
$ sex        <chr> "male", "none", "none", "male", "female", "male", "female",…
$ gender     <chr> "masculine", "masculine", "masculine", "masculine", "femini…
$ homeworld  <chr> "Tatooine", "Tatooine", "Naboo", "Tatooine", "Alderaan", "T…
$ species    <chr> "Human", "Droid", "Droid", "Human", "Human", "Human", "Huma…
$ films      <list> <"A New Hope", "The Empire Strikes Back", "Return of the J…
$ vehicles   <list> <"Snowspeeder", "Imperial Speeder Bike">, <>, <>, <>, "Imp…
$ starships  <list> <"X-wing", "Imperial shuttle">, <>, <>, "TIE Advanced x1",…

Pour en savoir plus…

Pour avoir le plus d’information possible, l’aide reste la meilleure option

?starwars

Description des données

Une information importante à connaitre est le nombre de ligne et de colonnes dans le jeu de données

nrow(starwars) # nombre de lignes
[1] 87
ncol(starwars) # nombre de colonnes
[1] 14
dim(starwars) # dimensions du tableau: lignes x colonnes
[1] 87 14

Exploration de données

Qu’est ce que c’est ?

L’idée de l’exploration de données est de chercher à résumer les principales caractérostiques du jeu de données.

Souvent, cette analyse est visuelle: c’est de la visualisation de données !

Elle s’accompagne aussi d’analyses statistiques élémentaires.

Masse vs Taille

Comment décririez-vous la relation entre la masse et la taille ? Y a-t-il des outliers ?

Data Viz

Data Visualisation

“The simple graph has brought more information to the data analyst’s mind than any other device.” — John Tukey

La visualisation de données cherche à étudier comment représenter les données.

Il y a de nombreux outils pour la DataViz

  • R est l’un d’eux
  • Il y a plusieurs modules pour visualiser les données dans R
    • Nous allons utiliser ggplot2

ggplot2

  • ggplot2 fait partie du Tidyverse et sert à la visualisation de données
  • gg veut dire Grammar of Graphics
  • Inspiré du livre Grammar of Graphics de Leland Wilkinson

Grammar of Graphics

Permet de décrire toutes les briques d’un graphe

source

Masse vs Taille

ggplot(data = starwars, mapping = aes(x = height, y = mass)) +
  geom_point() +
  labs(title = "Masse vs. taille des personnages Starwars",
       x = "Taille (cm)", y = "Masse (kg)")
Warning: Removed 28 rows containing missing values or values outside the scale range
(`geom_point()`).

Kesako

  • Quelle fonction s’occupe du plotting ?
  • Quel jeu de données est visualisé ?
  • Quelles variables sont projetées sur quels éléments ( aesthetics ) du graphe ?
  • Que siginifie le warning ?


ggplot(data = starwars, mapping = aes(x = height, y = mass)) +
  geom_point() +
  labs(title = "Masse vs. taille des personnages Starwars",
       x = "Taille (cm)", y = "Masse (kg)")

Hello ggplot2 !

ggplot() est la fonction principale dans ggplot2. Elle est toujours présente.

Les graphes sont faits en couches. Nous pouvons les résumer de la manière suivante:

ggplot(data = [dataset], 
       mapping = aes(x = [x-variable], y = [y-variable])) +
   geom_xxx() +
   other options

Pourquoi visualiser ?

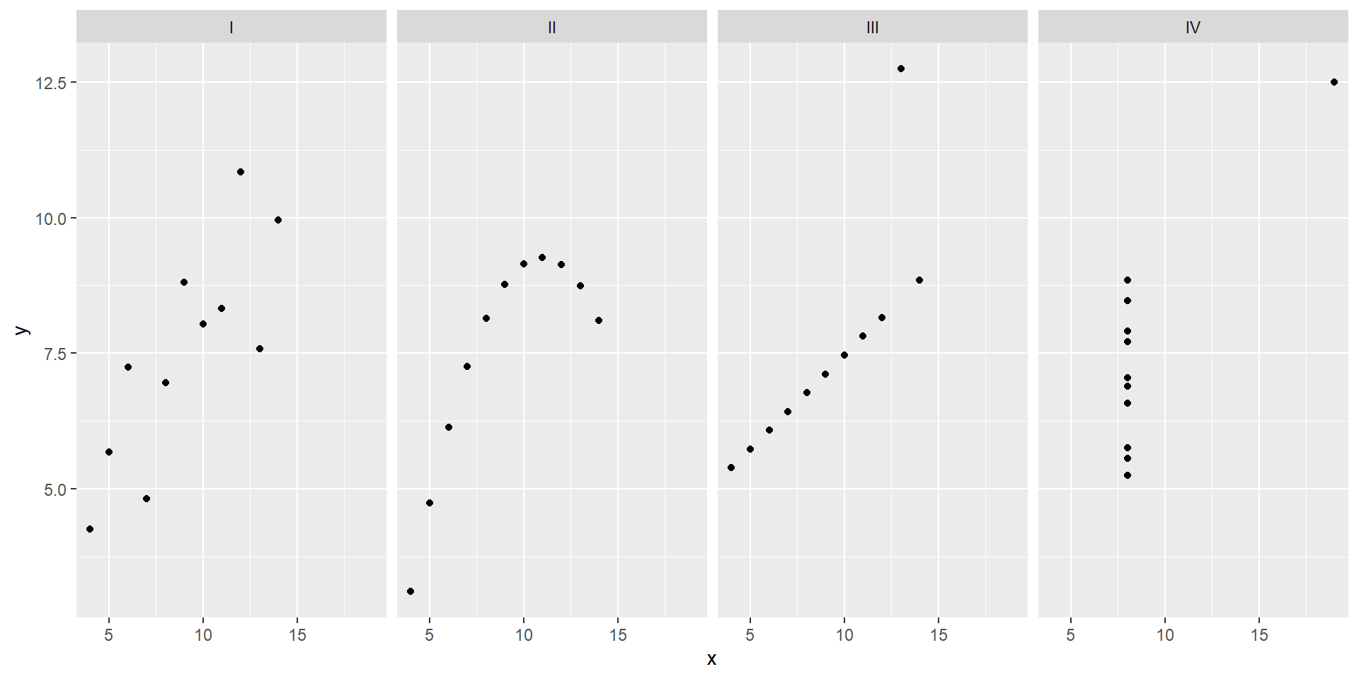
Le quartet d’Anscombe

   set  x     y
1    I 10  8.04
2    I  8  6.95
3    I 13  7.58
4    I  9  8.81
5    I 11  8.33
6    I 14  9.96
7    I  6  7.24
8    I  4  4.26
9    I 12 10.84
10   I  7  4.82
11   I  5  5.68
   set  x    y
12  II 10 9.14
13  II  8 8.14
14  II 13 8.74
15  II  9 8.77
16  II 11 9.26
17  II 14 8.10
18  II  6 6.13
19  II  4 3.10
20  II 12 9.13
21  II  7 7.26
22  II  5 4.74
   set  x     y
23 III 10  7.46
24 III  8  6.77
25 III 13 12.74
26 III  9  7.11
27 III 11  7.81
28 III 14  8.84
29 III  6  6.08
30 III  4  5.39
31 III 12  8.15
32 III  7  6.42
33 III  5  5.73
   set  x     y
34  IV  8  6.58
35  IV  8  5.76
36  IV  8  7.71
37  IV  8  8.84
38  IV  8  8.47
39  IV  8  7.04
40  IV  8  5.25
41  IV 19 12.50
42  IV  8  5.56
43  IV  8  7.91
44  IV  8  6.89

Descrivons chaque jeu de données

quartet %>%
  group_by(set) %>%
  summarise(
    mean_x = mean(x), 
    mean_y = mean(y),
    sd_x = sd(x),
    sd_y = sd(y),
    r = cor(x, y)
  )
# A tibble: 4 × 6
  set   mean_x mean_y  sd_x  sd_y     r
  <fct>  <dbl>  <dbl> <dbl> <dbl> <dbl>
1 I          9   7.50  3.32  2.03 0.816
2 II         9   7.50  3.32  2.03 0.816
3 III        9   7.5   3.32  2.03 0.816
4 IV         9   7.50  3.32  2.03 0.817

Maintenant visualisons !

Let’s Dive in !

Dataset: Palmer Penguins

library(palmerpenguins)
glimpse(penguins)
Rows: 344
Columns: 8
$ species           <fct> Adelie, Adelie, Adelie, Adelie, Adelie, Adelie, Adel…
$ island            <fct> Torgersen, Torgersen, Torgersen, Torgersen, Torgerse…
$ bill_length_mm    <dbl> 39.1, 39.5, 40.3, NA, 36.7, 39.3, 38.9, 39.2, 34.1, …
$ bill_depth_mm     <dbl> 18.7, 17.4, 18.0, NA, 19.3, 20.6, 17.8, 19.6, 18.1, …
$ flipper_length_mm <int> 181, 186, 195, NA, 193, 190, 181, 195, 193, 190, 186…
$ body_mass_g       <int> 3750, 3800, 3250, NA, 3450, 3650, 3625, 4675, 3475, …
$ sex               <fct> male, female, female, NA, female, male, female, male…
$ year              <int> 2007, 2007, 2007, 2007, 2007, 2007, 2007, 2007, 2007…

source

ggplot(data = penguins, 
       mapping = aes(x = bill_depth_mm, y = bill_length_mm,
                     colour = species)) +
  geom_point() +
  labs(title = "Bill depth and length",
       subtitle = "Dimensions for Adelie, Chinstrap, and Gentoo Penguins",
       x = "Bill depth (mm)", y = "Bill length (mm)",
       colour = "Species")

En détails

Détaillons tout ça ! (1)

On commence avec le dataset penguins


ggplot(data = penguins)

Détaillons tout ça ! (2)

On commence avec le dataset penguins, on map l'épaisseur du bec sur l'axe x


ggplot(data = penguins,
       mapping = aes(x = bill_depth_mm))

Détaillons tout ça ! (3)

On commence avec le dataset penguins, on map l’épaisseur du bec sur l’axe x, et la longueur du bec sur l'axe y


ggplot(data = penguins,
       mapping = aes(x = bill_depth_mm,
                     y = bill_length_mm))

Détaillons tout ça ! (4)

On commence avec le dataset penguins, on map l’épaisseur du bec sur l’axe x, et la longueur du bec sur l’axe y. Représente chaque observation par un point


ggplot(data = penguins,
       mapping = aes(x = bill_depth_mm,
                     y = bill_length_mm)) +
  geom_point()

Détaillons tout ça ! (5)

On commence avec le dataset penguins, on map l’épaisseur du bec sur l’axe x, et la longueur du bec sur l’axe y. Représente chaque observation par un point et map la couleur des points en fonction de l'espèce


ggplot(data = penguins,
       mapping = aes(x = bill_depth_mm,
                     y = bill_length_mm,
                     colour = species)) +
  geom_point()

Détaillons tout ça ! (6)

On commence avec le dataset penguins, on map l’épaisseur du bec sur l’axe x, et la longueur du bec sur l’axe y. Représente chaque observation par un point et map la couleur des points en fonction de l’espèce. Ajoute comme titre "Longueur et épaisseur du bec"


ggplot(data = penguins,
       mapping = aes(x = bill_depth_mm,
                     y = bill_length_mm,
                     colour = species)) +
  geom_point() +
  labs(title = "Longueur et épaisseur du bec")

Détaillons tout ça ! (7)

On commence avec le dataset penguins, on map l’épaisseur du bec sur l’axe x, et la longueur du bec sur l’axe y. Représente chaque observation par un point et map la couleur des points en fonction de l’espèce. Ajoute comme titre “Longueur et épaisseur du bec”, et comme sous titre "Pour les pingouins Adelie, Chinstrap et Gentoo".


ggplot(data = penguins,
       mapping = aes(x = bill_depth_mm,
                     y = bill_length_mm,
                     colour = species)) +
  geom_point() +
  labs(title = "Longueur et épaisseur du bec",
       subtitle = "Pour les pingouins Adelie, Chinstrap et Gentoo")

Détaillons tout ça ! (8)

On commence avec le dataset penguins, on map l’épaisseur du bec sur l’axe x, et la longueur du bec sur l’axe y. Représente chaque observation par un point et map la couleur des points en fonction de l’espèce. Ajoute comme titre “Longueur et épaisseur du bec”, et comme sous titre “Pour les pingouins Adelie, Chinstrap et Gentoo”. Nomme les axes x et y, "Épaisseur du bec (mm)" et "Longueur du bec (mm)".


ggplot(data = penguins,
       mapping = aes(x = bill_depth_mm,
                     y = bill_length_mm,
                     colour = species)) +
  geom_point() +
  labs(title = "Longueur et épaisseur du bec",
       subtitle = "Pour les pingouins Adelie, Chinstrap et Gentoo",
       x = "Épaisseur du bec (mm)", y = "Longueur du bec (mm)")

Détaillons tout ça ! (9)

On commence avec le dataset penguins, on map l’épaisseur du bec sur l’axe x, et la longueur du bec sur l’axe y. Représente chaque observation par un point et map la couleur des points en fonction de l’espèce. Ajoute comme titre “Longueur et épaisseur du bec”, et comme sous titre “Pour les pingouins Adelie, Chinstrap et Gentoo”. Nomme les axes x et y, “Épaisseur du bec (mm)” et “Longueur du bec (mm)”, et la légende "Espèce".


ggplot(data = penguins,
       mapping = aes(x = bill_depth_mm,
                     y = bill_length_mm,
                     colour = species)) +
  geom_point() +
  labs(title = "Longueur et épaisseur du bec",
       subtitle = "Pour les pingouins Adelie, Chinstrap et Gentoo",
       x = "Épaisseur du bec (mm)", y = "Longueur du bec (mm)",
       colour = "Espèce")

Détaillons tout ça ! (10)

On commence avec le dataset penguins, on map l’épaisseur du bec sur l’axe x, et la longueur du bec sur l’axe y. Représente chaque observation par un point et map la couleur des points en fonction de l’espèce. Ajoute comme titre “Longueur et épaisseur du bec”, et comme sous titre “Pour les pingouins Adelie, Chinstrap et Gentoo”. Nomme les axes x et y, “Épaisseur du bec (mm)” et “Longueur du bec (mm)”, et la légende “Espèce”. Ajoute une phrase pour indiquer la source des données.


ggplot(data = penguins,
       mapping = aes(x = bill_depth_mm,
                     y = bill_length_mm,
                     colour = species)) +
  geom_point() +
  labs(title = "Longueur et épaisseur du bec",
       subtitle = "Pour les pingouins Adelie, Chinstrap et Gentoo",
       x = "Épaisseur du bec (mm)", y = "Longueur du bec (mm)",
       colour = "Espèce",
       caption = "Source: Palmer Station LTER / palmerpenguins package")

Détaillons tout ça ! (11)

On commence avec le dataset penguins, on map l’épaisseur du bec sur l’axe x, et la longueur du bec sur l’axe y. Représente chaque observation par un point et map la couleur des points en fonction de l’espèce. Ajoute comme titre “Longueur et épaisseur du bec”, et comme sous titre “Pour les pingouins Adelie, Chinstrap et Gentoo”. Nomme les axes x et y, “Épaisseur du bec (mm)” et “Longueur du bec (mm)”, et la légende “Espèce”. Ajoute une phrase pour indiquer la source des données. Pour finir, utilise une échelle de couleur adaptée aux personnes daltoniennes.

ggplot(data = penguins,
       mapping = aes(x = bill_depth_mm,
                     y = bill_length_mm,
                     colour = species)) +
  geom_point() +
  labs(title = "Longueur et épaisseur du bec",
       subtitle = "Pour les pingouins Adelie, Chinstrap et Gentoo",
       x = "Épaisseur du bec (mm)", y = "Longueur du bec (mm)",
       colour = "Espèce",
       caption = "Source: Palmer Station LTER / palmerpenguins package") +
  scale_colour_viridis_d()

ggplot(data = penguins,
       mapping = aes(x = bill_depth_mm,
                     y = bill_length_mm,
                     colour = species)) +
  geom_point() +
  labs(title = "Longueur et épaisseur du bec",
       subtitle = "Pour les pingouins Adelie, Chinstrap et Gentoo",
       x = "Épaisseur du bec (mm)", y = "Longueur du bec (mm)",
       colour = "Espèce",
       caption = "Source: Palmer Station LTER / palmerpenguins package") +
  scale_colour_viridis_d()

Arguments

Les deux premiers arguments, data et mapping peuvent être écrits directement pour alléger la notation

ggplot(data = penguins,
       mapping = aes(x = bill_depth_mm,
                     y = bill_length_mm,
                     colour = species)) +
  geom_point() +
  scale_colour_viridis_d()
ggplot(penguins,
       aes(x = bill_depth_mm,
           y = bill_length_mm,
           colour = species)) +
  geom_point() +
  scale_colour_viridis_d()

Aesthetics

Options

Les caractéristiques principales du graphe peuvent être envoyées directement sur des variables dans le jeu de données:

  • colour
  • shape
  • size
  • alpha

Colour

ggplot(data = penguins,
       mapping = aes(x = bill_depth_mm,
                     y = bill_length_mm,
                     colour = species)) +
  geom_point() +
  scale_colour_viridis_d()

Shape

ggplot(penguins,
       aes(x = bill_depth_mm,
           y = bill_length_mm,
           colour = species,
           shape = island)) +
  geom_point() +
  scale_colour_viridis_d()

Size

ggplot(penguins,
       aes(x = bill_depth_mm,
           y = bill_length_mm,
           colour = species,
           shape = species,
           size = body_mass_g)) +
  geom_point() +
  scale_colour_viridis_d()

Alpha

ggplot(penguins,
       aes(x = bill_depth_mm,
           y = bill_length_mm,
           colour = species,
           shape = species,
           size = body_mass_g,
           alpha = flipper_length_mm)) +
  geom_point() +
  scale_colour_viridis_d()

Mapping vs Setting

ggplot(penguins,
       aes(x = bill_depth_mm,
           y = bill_length_mm,
           colour = species,
           size = body_mass_g,
           alpha = flipper_length_mm)) +
  geom_point()
ggplot(penguins,
       aes(x = bill_depth_mm,
           y = bill_length_mm,
           colour = species)) +
  geom_point(size = 2, alpha = 0.5)

Mapping vs Setting

Mapping: Détermine la propriété (taille, alpha, forme, …) en fonction d’une propriété des données

  • Va dans la fonction aes()

Setting: Fixer une propriété, qui ne dépend pas d’une variable dans les données

  • Va dans la fonction geom_*()

Faceting

Faceting

L’idée est de faire des sous graphes qui vont représentés des sous catégories dans les données.

Utile pour explorer des relations conditionnelles dans les données.

ggplot(penguins,
       aes(x = bill_depth_mm, 
           y = bill_length_mm)) + 
  geom_point() +
  facet_grid(species ~ island)

Décrivez ce qu’il se passe dans les graphes en fonction du code

ggplot(penguins, aes(x = bill_depth_mm, y = bill_length_mm)) + 
  geom_point() +
  facet_grid(species ~ sex)

ggplot(penguins, aes(x = bill_depth_mm, y = bill_length_mm)) + 
  geom_point() +
  facet_grid(sex ~ species)

ggplot(penguins, aes(x = bill_depth_mm, y = bill_length_mm)) + 
  geom_point() +
  facet_wrap(~ species)

ggplot(penguins, aes(x = bill_depth_mm, y = bill_length_mm)) + 
  geom_point() +
  facet_grid(. ~ species)

ggplot(penguins, aes(x = bill_depth_mm, y = bill_length_mm)) + 
  geom_point() +
  facet_wrap(~ species, ncol = 2)

Pour résumer

facet_grid():

  • Grille en 2D
  • lignes ~ colonnes
  • Utilisez le . pour faire du 1D

facet_wrap():

  • Ruban 1D
  • Déroulé selon les arguments spécifiés ou la place à disposition

Combinaison avec la couleur

ggplot(
  penguins, 
  aes(x = bill_depth_mm, 
      y = bill_length_mm, 
      color = species)) +
  geom_point() +
  facet_grid(species ~ sex) +
  scale_color_viridis_d() +
  guides(color = "none")

Visualisation des données

Terminologie

Analyse :

  • Univariée - distribution d’une unique variable
  • Bivariée - Relation entre deux variables
  • Multivariée - Relation entre plusieurs variables, souvent en se concentrant sur la relation entre deux, tout en les conditionnant selon les autres.

Terminologie

Types de variables :

Données

Lending Club

Plateforme pour faire des prêts entre particuliers.

Le jeu de données contient les prêts effectués.

library(openintro)
glimpse(loans_full_schema)
Rows: 10,000
Columns: 55
$ emp_title                        <chr> "global config engineer ", "warehouse…
$ emp_length                       <dbl> 3, 10, 3, 1, 10, NA, 10, 10, 10, 3, 1…
$ state                            <fct> NJ, HI, WI, PA, CA, KY, MI, AZ, NV, I…
$ homeownership                    <fct> MORTGAGE, RENT, RENT, RENT, RENT, OWN…
$ annual_income                    <dbl> 90000, 40000, 40000, 30000, 35000, 34…
$ verified_income                  <fct> Verified, Not Verified, Source Verifi…
$ debt_to_income                   <dbl> 18.01, 5.04, 21.15, 10.16, 57.96, 6.4…
$ annual_income_joint              <dbl> NA, NA, NA, NA, 57000, NA, 155000, NA…
$ verification_income_joint        <fct> , , , , Verified, , Not Verified, , ,…
$ debt_to_income_joint             <dbl> NA, NA, NA, NA, 37.66, NA, 13.12, NA,…
$ delinq_2y                        <int> 0, 0, 0, 0, 0, 1, 0, 1, 1, 0, 0, 0, 0…
$ months_since_last_delinq         <int> 38, NA, 28, NA, NA, 3, NA, 19, 18, NA…
$ earliest_credit_line             <dbl> 2001, 1996, 2006, 2007, 2008, 1990, 2…
$ inquiries_last_12m               <int> 6, 1, 4, 0, 7, 6, 1, 1, 3, 0, 4, 4, 8…
$ total_credit_lines               <int> 28, 30, 31, 4, 22, 32, 12, 30, 35, 9,…
$ open_credit_lines                <int> 10, 14, 10, 4, 16, 12, 10, 15, 21, 6,…
$ total_credit_limit               <int> 70795, 28800, 24193, 25400, 69839, 42…
$ total_credit_utilized            <int> 38767, 4321, 16000, 4997, 52722, 3898…
$ num_collections_last_12m         <int> 0, 0, 0, 0, 0, 0, 0, 0, 0, 0, 0, 0, 0…
$ num_historical_failed_to_pay     <int> 0, 1, 0, 1, 0, 0, 0, 0, 0, 0, 1, 0, 0…
$ months_since_90d_late            <int> 38, NA, 28, NA, NA, 60, NA, 71, 18, N…
$ current_accounts_delinq          <int> 0, 0, 0, 0, 0, 0, 0, 0, 0, 0, 0, 0, 0…
$ total_collection_amount_ever     <int> 1250, 0, 432, 0, 0, 0, 0, 0, 0, 0, 0,…
$ current_installment_accounts     <int> 2, 0, 1, 1, 1, 0, 2, 2, 6, 1, 2, 1, 2…
$ accounts_opened_24m              <int> 5, 11, 13, 1, 6, 2, 1, 4, 10, 5, 6, 7…
$ months_since_last_credit_inquiry <int> 5, 8, 7, 15, 4, 5, 9, 7, 4, 17, 3, 4,…
$ num_satisfactory_accounts        <int> 10, 14, 10, 4, 16, 12, 10, 15, 21, 6,…
$ num_accounts_120d_past_due       <int> 0, 0, 0, 0, 0, 0, 0, NA, 0, 0, 0, 0, …
$ num_accounts_30d_past_due        <int> 0, 0, 0, 0, 0, 0, 0, 0, 0, 0, 0, 0, 0…
$ num_active_debit_accounts        <int> 2, 3, 3, 2, 10, 1, 3, 5, 11, 3, 2, 2,…
$ total_debit_limit                <int> 11100, 16500, 4300, 19400, 32700, 272…
$ num_total_cc_accounts            <int> 14, 24, 14, 3, 20, 27, 8, 16, 19, 7, …
$ num_open_cc_accounts             <int> 8, 14, 8, 3, 15, 12, 7, 12, 14, 5, 8,…
$ num_cc_carrying_balance          <int> 6, 4, 6, 2, 13, 5, 6, 10, 14, 3, 5, 3…
$ num_mort_accounts                <int> 1, 0, 0, 0, 0, 3, 2, 7, 2, 0, 2, 3, 3…
$ account_never_delinq_percent     <dbl> 92.9, 100.0, 93.5, 100.0, 100.0, 78.1…
$ tax_liens                        <int> 0, 0, 0, 1, 0, 0, 0, 0, 0, 0, 0, 0, 0…
$ public_record_bankrupt           <int> 0, 1, 0, 0, 0, 0, 0, 0, 0, 0, 1, 0, 0…
$ loan_purpose                     <fct> moving, debt_consolidation, other, de…
$ application_type                 <fct> individual, individual, individual, i…
$ loan_amount                      <int> 28000, 5000, 2000, 21600, 23000, 5000…
$ term                             <dbl> 60, 36, 36, 36, 36, 36, 60, 60, 36, 3…
$ interest_rate                    <dbl> 14.07, 12.61, 17.09, 6.72, 14.07, 6.7…
$ installment                      <dbl> 652.53, 167.54, 71.40, 664.19, 786.87…
$ grade                            <fct> C, C, D, A, C, A, C, B, C, A, C, B, C…
$ sub_grade                        <fct> C3, C1, D1, A3, C3, A3, C2, B5, C2, A…
$ issue_month                      <fct> Mar-2018, Feb-2018, Feb-2018, Jan-201…
$ loan_status                      <fct> Current, Current, Current, Current, C…
$ initial_listing_status           <fct> whole, whole, fractional, whole, whol…
$ disbursement_method              <fct> Cash, Cash, Cash, Cash, Cash, Cash, C…
$ balance                          <dbl> 27015.86, 4651.37, 1824.63, 18853.26,…
$ paid_total                       <dbl> 1999.330, 499.120, 281.800, 3312.890,…
$ paid_principal                   <dbl> 984.14, 348.63, 175.37, 2746.74, 1569…
$ paid_interest                    <dbl> 1015.19, 150.49, 106.43, 566.15, 754.…
$ paid_late_fees                   <dbl> 0, 0, 0, 0, 0, 0, 0, 0, 0, 0, 0, 0, 0…

Sélection de variables

loans <- loans_full_schema %>%
  select(loan_amount, interest_rate, term, grade, 
         state, annual_income, homeownership, debt_to_income)
glimpse(loans)
Rows: 10,000
Columns: 8
$ loan_amount    <int> 28000, 5000, 2000, 21600, 23000, 5000, 24000, 20000, 20…
$ interest_rate  <dbl> 14.07, 12.61, 17.09, 6.72, 14.07, 6.72, 13.59, 11.99, 1…
$ term           <dbl> 60, 36, 36, 36, 36, 36, 60, 60, 36, 36, 60, 60, 36, 60,…
$ grade          <fct> C, C, D, A, C, A, C, B, C, A, C, B, C, B, D, D, D, F, E…
$ state          <fct> NJ, HI, WI, PA, CA, KY, MI, AZ, NV, IL, IL, FL, SC, CO,…
$ annual_income  <dbl> 90000, 40000, 40000, 30000, 35000, 34000, 35000, 110000…
$ homeownership  <fct> MORTGAGE, RENT, RENT, RENT, RENT, OWN, MORTGAGE, MORTGA…
$ debt_to_income <dbl> 18.01, 5.04, 21.15, 10.16, 57.96, 6.46, 23.66, 16.19, 3…

Variables sélectionnées

Variable Description
loan_amount Montant du prêt reçu en US Dollards
interest_rate Intérêt sur le prêt, en pourcentage annuel
term Durée du prêt en mois
grade Note du prêt, de A à G, qui représente la qualité du prêt et les changes qu’ils soit remboursé
state État américain dans lequel le prêt a été accordé
annual_income Revenu annuel dudébiteur, en US Dollards
homeownership Indique si la personne est propriétaire, est propriétaire avec un emprunt ou bien loue sa résidence
debt_to_income Ratio Dette/Revenu

Types des variables

variable type
loan_amount Quantitatif, Ratio
interest_rate Quantitatif, Ratio
term Quantitatif, Ratio
grade Qualitatif, Ordinal
state Qualitatif, Nominal
annual_income Quantitatif, Ratio
homeownership Qualitatif, Nominal
debt_to_income Quantitatif, Ratio

Données quantitatives

Histogramme

Histogramme

ggplot(loans, aes(x = loan_amount)) +
  geom_histogram()

ggplot(loans, aes(x = loan_amount)) +
  geom_histogram(binwidth = 1000)

ggplot(loans, aes(x = loan_amount)) +
  geom_histogram(binwidth = 5000)

ggplot(loans, aes(x = loan_amount)) +
  geom_histogram(binwidth = 20000)

Combinaison avec des variables qualitatives

ggplot(loans, aes(x = loan_amount, 
                  fill = homeownership)) +
  geom_histogram(binwidth = 5000,
                 alpha = 0.5) +
  labs(
    x = "Loan amount ($)",
    y = "Frequency",
    title = "Amounts of Lending Club loans"
  )

Avec des facettes

ggplot(loans, aes(x = loan_amount, fill = homeownership)) + 
  geom_histogram(binwidth = 5000) +
  labs(
    x = "Loan amount ($)",
    y = "Frequency",
    title = "Amounts of Lending Club loans"
  ) +
  facet_wrap(~ homeownership, nrow = 3)

Graphe de densité

Density plot

ggplot(loans, aes(x = loan_amount)) +
  geom_density()

Ajustement de la précision

ggplot(loans, aes(x = loan_amount)) +
  geom_density(adjust = 0.5)

ggplot(loans, aes(x = loan_amount)) +
  geom_density(adjust = 1)

ggplot(loans, aes(x = loan_amount)) +
  geom_density(adjust = 2)

Combinaison avec des variables qualitatives

ggplot(loans, aes(x = loan_amount, 
                  fill = homeownership)) +
  geom_density(adjust = 2, 
               alpha = 0.5) +
  labs(
    x = "Loan amount ($)",
    y = "Density",
    title = "Amounts of Lending Club loans", 
    fill = "Homeownership"
  )

Box plot

Boîte à moustache

ggplot(loans, aes(x = interest_rate)) +
  geom_boxplot()

Box plot et outliers

ggplot(loans, aes(x = annual_income)) +
  geom_boxplot()

Combinaison avec des variables qualitatives

ggplot(loans, aes(x = interest_rate,
                  y = grade)) +
  geom_boxplot() +
  labs(
    x = "Interest rate (%)",
    y = "Grade",
    title = "Interest rates of Lending Club loans",
    subtitle = "by grade of loan"
  )

Données qualitatives

Graphes en bar

Histogramme vs bar charts

Source

Bar chart

ggplot(loans, aes(x = homeownership)) +
  geom_bar()

Bar chart segmenté

ggplot(loans, aes(x = homeownership, 
                  fill = grade)) +
  geom_bar()

Bar chart segmenté

ggplot(loans, aes(x = homeownership, fill = grade)) +
  geom_bar(position = "fill")

Lequel des deux graphes est plus adapté pour montrer la relation entre le fait d’être propriétaire et les notes de prêt ?

Bar plot horizontal

ggplot(loans, aes(y = homeownership,
                  fill = grade)) +
  geom_bar(position = "fill") +
  labs(
    x = "Proportion",
    y = "Homeownership",
    fill = "Grade",
    title = "Grades of Lending Club loans",
    subtitle = "and homeownership of lendee"
  )

Qualitative vs Quantitative

Violin plots

ggplot(loans, aes(x = homeownership, y = loan_amount)) +
  geom_violin()

Ridge plots

library(ggridges)
ggplot(loans, aes(x = loan_amount, y = grade, fill = grade, color = grade)) + 
  geom_density_ridges(alpha = 0.5)

Références

Wilkinson, L. (2005). The Grammar of Graphics. Springer-Verlag. https://doi.org/10.1007/0-387-28695-0